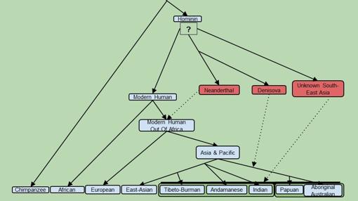
Un grupo de investigadores del Instituto de Biología Evolutiva (IBE) acaba de hacer público en Nature Genetics el hallazgo de un nuevo antepasado, hasta ahora desconocido, del hombre moderno.
Se trata de un homínido que vivió en el sureste asiático y que, igual que los neandertales y los denisovanos, se cruzó con nuestros antepasados directos hace varias decenas de miles de años. A pesar de que no se han encontrado aún restos fósiles de esta nueva especie, los autores del estudio, Mayukh Mondal Y Ferrán Casals, destacan la importancia de los estudios genéticos para reconstruir los orígenes de nuestra especie.
El hallazgo tuvo lugar durante el análisis genético de un grupo de individuos de las islas Andamán, en el océano Índico, una población aislada de pigmeos que desde hace más de un siglo plantea dudas a los paleoantropólogos. Aplicando las más modernas técnicas de análisis, los investigadores se toparon con varios fragmentos de ADN que no tienen correspondencia alguna en los humanos modernos que abandonaron Africa hace unos 80.000 años y que terminaron poblando el resto del mundo.
Al comparar esas secuencias genéticas «extrañas» con el ADN de neandertales y denisovanos, cuya herencia llevamos en nuestro genoma, los científicos pudieron comprobar que tampoco había coincidencia con ninguna de ellas. Por eso, los investigadores del IBE concluyeron que ese ADN debió pertenecer a un homínido hasta ahora desconocido y que compartíó un ancestro común con las otras dos especies. Se trata, pues, de una prueba más que demuestra que el ADN actual de los seres humanos aún contiene «piezas» que proceden de otros antepasados diferentes a los que se barajaban hasta ahora.
Para Jaume Bertranpetit, investigador principal del IBE, «ya hemos encontrado fragmentos de ADN del homínido extinto formando parte del genoma de los humanos modernos. En un futuro próximo esperamos obtener el genoma completo a partir de restos fósiles». De hecho, varios grupos de investigadores ya están analizando restos de Homo erectus para comprobar si el nuevo homínido formaba, en realidad, parte de esta especie.
Hace cerca de 80.000 años, los Homo sapiens arcáicos que vivían en Africa evolucionaron para convertirse en humanos modernos. Una pequeña parte de ellos abandonó el continente negro y se propagó por el mundo, dando origen a todas las poblaciones humanas que hoy viven fuera de África. Pero algunas poblaciones aisladas, como los pigmeos de las islas Andamán, ofrecían dudas, y muchos pensaban que podían proceder de una migración diferente y más antigua. Sin embargo, los anális genéticos llevados a cabo para este estudio demuestran que no fue así, y que también estos pigmeos proceden de la misma oleada migratoria de la que descendemos todos los humanos actuales. Las diferencias halladas en su ADN, pues, se deben por fuerza a la aportación de ese nuevo antepasado desconocido.
La teoría de que los andamaneses (y otros grupos étnicos aislados) tuvieron su origen en una migración diferente fue formulada por primera vez en el siglo XIX como una forma de explicar sus diferencias únicas con el resto de los humanos. De hecho, igual que otros grupos de pigmeos africanos, los andamaneses tienen poca estatura, pelo negro y rizado y la piel oscura. Pero la investigación que hoy se publica en Nature Genetics termina con esa idea y establece que todos, incluídos esos pequeños grupos aislados, tienen su origen en la misma migración africana. «El genoma de esas poblaciones -concluye Bertranpetit- contiene trozos de ADN del homínido extinto que acabamos de descubrir, pero todos provenimos del mismo Out of Africa».
Desde hace tiempo, varias investigaciones han determinado que nuestro genoma, el de los humanos actuales, está formado por fragmentos de por lo menos cuatro especies diferentes. Tres de ellas (Homo sapiens, neandertales y denisovanos) ya se conocen, pero hay evidencias de la existencia de una misteriosa «cuarta especie» de la que aún no sabemos nada, ya que por ahra no han aparecido restos fósiles. ¿Podría ser este nuevo homínido la cuarta especie que nos faltaba? O se trata de una más entre muchas más aportaciones genéticas de antiguos homínidos y que aún desconocemos en su mayor parte?
De lo que no cabe duda es de que el «puzzle» de nuestros orígenes se complica cada vez más. Y lo que desde luego está claro es que para resolverlo por completo se necesitará mucha más investigación y trabajo.
El estudio ha sido publicado en Nature Genetics.
 
				











0 comentarios